Justin Styler
WORK
ABOUT
RESUME
CASE STUDY: Accessory Hub
CASE STUDY: Voice Portfolio Evo
CASE STUDY: Spark Assistant
AI Tools & Experimentation
Spark Collaboration App
Spark Multi-Device System
UCTG Design Operations
Motion Design Systems
Motion Graphics Videos
Personal Artwork
Central Team & Design Ops Lead
Cisco UCTG Design Org
I lead the UX Central Team for a design org of 40+ people supporting a multi-platform ecosystem of collaboration apps and devices within Cisco UCTG (Unified Communications Technology Group). My team consisted of design system specialists, UX designers, Researchers, and Front-End Developers / Design Technologists.
Examples of the diverse variety of product experiences I supported with my team:
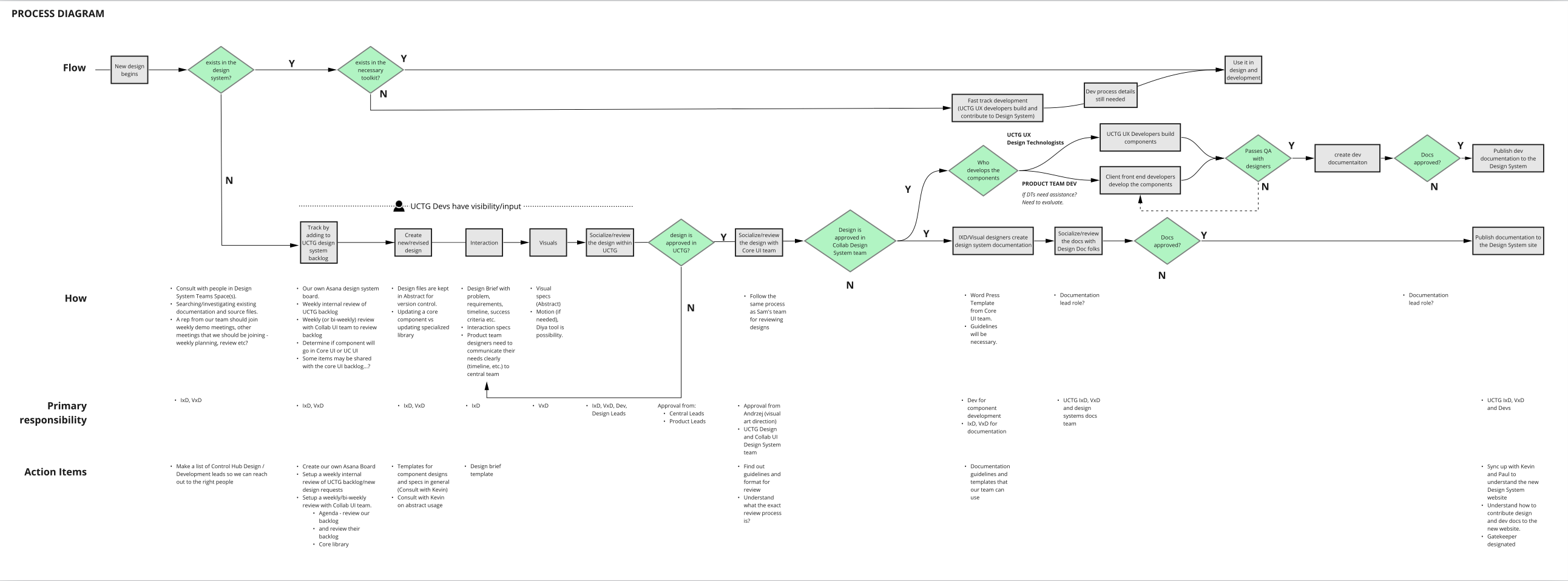
I spearheaded the cross-functional strategy and evangelization of design system adoption and contribution across the UCTG organization.
I defined the structure for Core vs Extended UI libraries across CTG products. I also defined the UCTG process for design system/toolkit usage & contributions, and ensured my team actively collaborated with the toolkit development team.
I represented UCTG products during cross-product alignment workshops, contributing to a holistic visual strategy for the full Cisco Collaboration Technology Group’s product suite.
PREV PROJECT
Spark Multi-Device System
NEXT PROJECT
Motion Design Systems